Posts Tagged ‘ternary’

Ternary Coded Decimal and 7 Segment Control.

March 23, 2024

When you are designing binary circuits you will need to display your results in Decimal so it readable by the user, such as Temperature, Distance and Arithmetic calculation results. There are 74LS chips that will make the conversion for you, such as the 74LS148. It seems like we need to investigate the Ternary version and see if reveals some interesting results.

1A

The first design (1A) utilises the well known Ternary TAND Gate, where the assertions are the positive voltage only.

1B

The second design (1B) replaces the TAND with a TONLY Gate as we have no need of the negative values if we are interfacing a binary circuit. Looking at the TONLY Gate it seems that we do not need such a complex gate as the ones used, maybe we could just use some Unary Gates to do the same job.

1C

Design (1C) fulfils this completely using only 3 Unary gates, by creating a USR Gate that can be modified by another input, in this case it is the positive that gets asserted from the result of the first input, the final Gate is just another cascade from the second Gate. The output is either positive or zero so it can be linked to a Binary circuit.

1D

The last design (1D) in this set reduces the Unary Gates to 2, thus allowing a negative as an output, this is mainly for use in other Ternary circuits, like the one I will show in another design (2B).

My basic approach to using Ternary, is to make it more useful than binary which has many short falls that nobody can see unless you have been involved in designing these circuits from scratch, the current pardigm requires a complex binary arch to acomplish results and requiring multiple iterations to arrive at a result. Where Ternary can accomplish more in less gate interations than binary. Each Ternary Gate is only slightly more complex than its Binary counterpart, such as the inverter.

These circuits show how much can be achieved with less resources while being less complex connections than the binary version.

7 Segment Circuit

The final section is the Ternary to 7 Segment circuit. The first circuit (2A) is a basic 0 to 9 Led from a 3 Trit input, using the 3 Unary Gate logic from my earlier design (1C), the second circuit (2B) gives you another 9 more selections. Ternary easily uses negative numbers to increase data width selection, more elaborate schemes could be accomplished, like a complete 27 symbol choice, if I used all 13 positive numbers and all 13 negative numbers and zero.

2A

2B

Both of these designs use Diodes to accomplish the 7 Segment interface, making it suitable for a LED chip such as a Common Cathode TOS5121AR (Titan), LSD505400 (PlusOPTO), LTS-5003AWC (LITEON). You could even make your own with Leds or use a Large display.

I hope to finish my Division section of my Ternary ALU very soon, so far I have Addition, Subtraction, Multiply and a few Logic gates. I am still designing the shift registers and memory, while the ROM will be programmable with switches, I am basing it on 81 Trits at present.

Regards Arto

Ternary Test Circuits 2

January 28, 2024

Ternary Test Board v2

This board design concentrates on the 2 input Ternary Combinations.

I had made many Ternary Gates, here are 2 preferred designs using optical relays, using a 28 pin form.

The display units are less demanding and can be designed in many ways, here are 3 designs, using 24 pins.

The V9 Ternary display unit requires 100 ohm resistors before grounding, if you use V7 or V8 you can just use shorting wires if you requires them, or just leave in the 100 ohm resistors. ( untested)

First of all the 6 switched inputs relates to three 2 input gates which are arranged to give you a maximum of choice.

The first 2 inputs A1 + B1 are directly combined in C1 to create the 2 output gate, designed by the links you combine in 12 pin matrix on the right side of each TNG2-1 chip.

To make your life easier I have put a number of gates that you can use on the bottom of the main board.

The LED outputs are in three groups:

1] switched inputs (6) A1 B1 A2 B2 A3 B3
2] output from each ternary gate (3) C1 C2 C3
3] output from combinations of 3 ternary gates D1 D2
4] output from the last 2 gates E1

To understand the Ternary Gate link matrix, here is a legend:

 _________________          _________________
| | | | _____ | | | |
| + | X | - | | | | + | X | - |
|____|_____|____| | 0 | |_____|_____|_____|
| | ____|_____|_____ | |
| 0 | | | | | | 0 |
|_____| | + | X | - | |_____|
|____|_____|_____|

Where X is the input link to the TNG2-1 chip.

Here is a simple schematic of the test board, set up with various gates and a set of links. I have indicated the outputs from each stage.

Here are the outputs from different input combinations, The first is the same as the diagram:

SW	C	D	E      

TAND TNAND TXNOR
1 0 0 0
0
TOR TNOR
-1 1 -1
1
TXOR
1 -1
1

SW C D E
1 1 -1 1
1
-1 1 -1
1
0 0
1

SW C D E
1 1 -1 1
1
1 1 -1
1
1 -1
1

SW C D E
0 0 0 0
0
0 0 0
0
0 0
0

SW C D E
-1 -1 1 1
-1
-1 -1 1
-1
-1 -1
-1

SW C D E
1 0 -1 1
0
-1 1 -1
1
0 0
-1

The jumper settings allows 81 variations, in 3 blocks -1 to 27, 28 to 54, 55 to 81;

I set the basic set up as number 67 from the list above. There are only 36 link combinations that include all three outputs from gates C (they form a top/bottom symmetrical list). Here are the sets:

6 8
12 15 16 17 18
20 22 23 24 26
30 33 34 35 36
39 43
46 47 48 49 52
56 58 59 60 62
64 65 66 67 70
74 76

I hope you can find the many great discoveries of computation inside the Ternary domain, regards Arto.

Ternary Test Boards PCB1E Zipfile

All the PCB and Schematics for this project. EasyEDA files only.

$15.00

Ternary Test Circuits

January 18, 2024

Ternary Test Circuits

This board can accommodate 3 ternary chips the “BT18-9”, “UGC1” and “UDC1”, all of which are separate units, the BT18-9 needs either a set of ribbon cables with a socket or it can be directly connected with some HDR pins such as the connection diagram into the test board.

BT18-9

18 Binary paired Inputs (A1 B1) to (A9 B9)
9 Ternary outputs T0 to T8
OE# = output enable (you can set inputs then set to 0)
CE# = chip enable (you must enable to 0 to start chip)
+5V
GND
-5V

UGC1

1 Ternary input
1 Ternary output
1 led indictor of (-)
6 sets of programable inputs, in order

T1 T2 T3
T2 T3 T1
T3 T1 T2

T1 T3 T2
T2 T1 T3
T3 T3 T1

You can only connect 1 set at any one time, if you use a set of 3 jumper pins on all of the sets you could swap your combinations. These combinations will change your inputs into any one of six possibilities. This could also be done by using a analogue chip in a separate circuit.

UDC1

3 Ternary inputs
3 sets of 3 colour led outputs
3 sets of 3 colour led outputs (mirror of 1st set) So you could use these as Binary output switches or sensors as required.
GND
V1 = +5V
V2 = spare 1 (-5v)

There are 3 ternary input switches (A B C) for all three RGB outputs (ZA ZB ZC) to function, there are also 3 selectors that need to be programmed first. Two of these are programmable by a binary source, while the other is by the onboard switches (C1 C2 C3). The current footprint of the display chip is 24pin pdip, even though the board is longer. As this is still only version 7, more work to do yet and I will eventually make it fit inside the boundary similar to the UGC1 board, on version 8 or 9. I am using optical relays in this design, something that I found useful in my ternary work.

Starting from a Binary input where you have 2 bits to make a ternary trit:

00 = +
10 = 0
01 = –

The bit combination “11” is not valid and will not be used even though it is available as a binary output. The ternary converter ignores it.

Here are the 27 Unary gate combinations that are available and the binary combinations that will create them all. The UGI is the “Unary Gate Index”, numbering of all the gates in a system I have shown on my previous blogs.

Starting with the A1 and B1 as the first pair, then the A2,B2 then A3,B3, these three sets will give you a Unary set of 3 that will configure the basic Unary Chip “UGC1” to one of the 27 gates.

The second set A4,B4 + A5,B5 + A6,B6 will configure the next UGC1 gate. The third set are the switches C1,C2,C3 these will give you another UGC1 gate for you to use.

The outputs ZA,ZB,ZC correspond to the input data A,B,C, where your programmed UGC1 gate is being used to compute your result into the Z Led outputs. Where:

Red = +
Green = 0
Blue = –

The input switches A,B,C,C1,C2,C3 also have RGB LEDs.

I hope this might start your interest in Ternary Logic and Computation, regards Arto.

** I have added UDC1 V8 to the Zipfile **

Ternary Test Boards PCB1D Zipfile

Al the PCB and Schematics for this project. EasyEDA files only.

$15.00

Binary to Ternary Interface

February 18, 2023

To start the journey of discovery, we must have all the building blocks and tools ready to use as creativity requires a selective group of useful mechanisms to achieve a modicum of feed back to keep the momentum going forward towards interesting and useful discoveries. The Ternary building block are here, along with a Binary controller that you can use to design your Logic elements as needed. I have shown previous Unary gates and they are still usable in these designs. I decided to put 4 gates in one unit so wiring can be simplified when you create the 2/3/4 input gates. For a 2 input gate you need 3 gates for the columns and a summing gate and 3 gates for the rows a summing gate for the rows and the result. This makes it simpler, you will only need 2 unary boards for an 2 input gate, a base board was designed to make this easier, these can be stacked, as high as required.

Parts List for each Unary Gate V6

U1,U3,U4 _________G3VM-353A
U2,U5 ____________G3VM-61A1
U6,U8,U9 _________G3VM-353A
U7,U10 ___________G3VM-61A1
U11,U13,U14 ______G3VM-353A
U8,U15 ___________G3VM-61A1
U16,U18,U19 ______G3VM-353A
U17,U20 __________G3VM-61A1
LED1,2,3,4 ________3mm Blue
36 x ______________Male/Female headers
20 x ______________4 Pin sockets (if required)
1 x _______________Unary Board V6  

Parts List for Base Boards

4 x _______________24Pin Fmale Header
8 x _______________3 Pin

Parts List for Binary to Ternary Gate Selector Board

6 x _______________CD4555BE
9 x _______________ADG412BNZ
C1,C2,C3,C4,C5,C6 _100 nF Caps
D1-D12 ___________1N4007
D19,D20,D21,D22 __1N4007
1 x _______________LM7805
1 x _______________LM7905
C7,C10,C12,C22 ___47uF Electrolytic Caps
Led1 _____________Led
R1 _______________1K
3 x _______________6 Pin
3 x _______________5 Pin
15 x ______________8 Pin Dip
1 x _______________7 Pin Dip
1 x _______________74LS125

Parts for Ternary Switch Board

U1 – U9 ___________Mini Slide Switches SS-23E04G3
D1 – D9 ___________LED RGB 4 pin RCGB
R1 – R9 ___________Resistors 470 Ohms
P1 _______________Male Header 2.54 1×3 Power input
H1 _______________Male/Fmale Header 2.54 1×9 Data Lines
6 x _______________2mm Screws Board
18 x ______________2mm Screws Switches
1 x _______________PCB Board (Ternary Input Switches)

Parts List for Ternary RGB Display

1 x _______________LAA110LS
1 x _______________LBB110STR
3 x _______________220 Ohm
3 x _______________1xPin hdrs 2.54
1 x _______________4 pin hdr 1.27
1 x _______________RGB PCB board

Parts List for TMS9995 Board

1 x ________U8 ____74LS138
1 x ________U5 ____74LS32
1 x ________U6 ____MAX232CPE
1 x ________U7 ____TMS9902
1 x _____U11+U12__TMS9901 x2
1 x ________U1 ____TMS9995
1 x ________U4 ____74LS04
1 x ________U3 ____62256-07 SRAM
1 x ________U2 ____M27C256 EPROM + Binary Data Cortex + Terminal
1 x _______________DB9 RS232 RA port
1 x _______________Header 6 Pin
C1-C8 ____________100nF
C11,C12___________100nF
C16 -C20 __________1uF Electrolyticn
R1________________10K
R2 – R6____________1K
C13, C14 __________15pF
X1 _______________12 Mhz XTAL
1 x _______________LED21 LED indicator
1 x _______________SW4 Micro switch
C15 ______________10nF
4 x _______________10 pin RA Male Pin Headers
1 x ________U9 ____LM7805
C22, C23 __________47Uf
DC1 ______________9v input Jack
3 x________________40 Pin Dip
2 x _______________ 28 Pin Dip
2 x _______________ 14 Pin Dip
2 x _______________ 16 Pin Dip
1 x _______________ 18 Pin Dip
1 x _______________TMS9995 SBC PCB Board (Conner Stuarts Design)

Boards

Unary Gate Base Board V6
Unary Gate Base Board Singles V6
Binary to Ternary Gate Controller V1
Ternary Input Switches
Ternary Bit Display
TMS9995 SBC

Each Unary board consists of 4 separate Unary Gates they can be used as a set or individually, depending which base board you use.

The Unary Gate Base Board has been configured as a 2 input gate A, B and the result in C.

The Unary Gate Base Board Singles is configured to use as either a 2 input gate by wiring it as
required or as single chains or groups.

J1, J4, J7, J10 are your ternary inputs, while J2, J5, J8, J11 are your outputs to each gate.

K1, K2, K3 are configurable with J40, J39, J38 as a matrix to give you all 27 Unary configurations.
The interconnections are configurable with a small 6 pin cross connected board, or you can use jumper cables if you choose.

Controller Board

This has a 12vac input and 18+3 pin binary input and a 3 pin ternary output. It was designed to connect to a TMS9995 SBC with CRU outputs and have software to control the gate configuration in hardware.

With Five Boards there are 45 binary controls which will give you a Ternary Multiplexer made of five 2 input gates and 3 Unary gates. Once you have tested and configured your logic, then you can use the base board with plugin matrix connectors as your final gate design.

Setting Your Bits

H1, H2 and H3 are your binary control bits to select each gate type. You select 6 bits to as either decimal or Hex to each unary port. I added U28(74LS125) and U29 3 pin header which is used to switch each gate on, under software control as required.

Ternary Input Switches

This board has 9 ternary outputs and can be used to control the A+B inputs on the Unary boards.
There is 9 RGB indicators for the slide switches, Red = +5v , Green = 0v , Blue = -5v.

Ternary Bit Display

This small board gives you a visual indication of your output bits,
Red = +5v , Green = 0v , Blue = -5v

Listed below is the Program to control the Ternary Gate Selector. If you want to attach more Selector boards you will need to expand the CRU outputs. I have left the header J5 to allow CE for more TMS9901 to be added at some point. The next version will also have have mounting board for 4 more chips, giving a total of 96 outputs.


Where 21 are needed for each 2 input gate, this allows control of 4 2 input gates, 84 pins , leaving you 12 spare pins for other controls.

This is a Cortex Basic program to control one two input gate.

8 REM TERNARY GATE CONTROL
9 REM *** BY ARTO HEINO 2023 **
10 REM OUTPUT ON 9901 PORT BIT 0 to bit 20 (21 BITS)
11 REM TO CONTROL TERNARY 18 BIT GATES + 3 BIT CONTROL
12 REM
13 REM SETUP BASE ADDRESS OF 9901 to 64 decimal = >0040 HEX
14 BASE 64
15 DIM TR(27,6)
17 REM DISABLE EACH CD4555BE CHIP
18 CRB(16+18)=0
19 CRB(16+19)=0
20 CRB(16+20)=0
24 REM LOAD 27 TERNARY GATE BIT DATA
25 RESTORE
27 FOR Z=1 TO 27
28 FOR X = 1 TO 6
29 READ TR(Z,X)
30 NEXT X
31 NEXT Z
32 REM SELECT 3 GATES
33 FOR A=1 TO 3
36 PRINT “COLUMN “; A
38 PRINT “SELECT GATE 1 TO 27”
39 INPUT GT
40 IF GT<1 OR GT>27 THEN GOTO 38
42 FOR BT=1 T0 6
45 REM SET HIGH OR LOW
48 CRB(15+BT+(A*6-6)) =TR(GT,BT)
56 NEXT BT
57 NEXT A
60 REM ENABLE EACH CD4555BE CHIP
61 CRB(16+18)=1
62 CRB(16+19)=1
63 CRB(16+20)=1
64 END
65 REM DATA FOR GATES
66 REM H1 + H2 + H3
101 DATA 0,0,0,0,0,0
102 DATA 1,0,0,0,0,0
103 DATA 0,1,0,0,0,0
104 DATA 0,0,1,0,0,0
105 DATA 1,0,1,0,0,0
106 DATA 0,1,1,0,0,0
107 DATA 0,0,0,1,0,0
108 DATA 1,0,0,1,0,0
109 DATA 0,1,0,1,0,0
110 DATA 0,0,0,0,1,0
111 DATA 1,0,0,0,1,0
112 DATA 0,1,0,0,1,0
113 DATA 0,0,1,0,1,0
114 DATA 1,0,1,0,1,0
115 DATA 0,1,1,0,1,0
116 DATA 0,0,0,1,1,0
117 DATA 1,0,0,1,1,0
118 DATA 0,1,0,1,1,0
119 DATA 0,0,0,0,0,1
120 DATA 1,0,0,0,0,1
121 DATA 0,1,0,0,0,1
122 DATA 0,0,1,0,0,1
123 DATA 1,0,1,0,0,1
124 DATA 0,1,1,0,0,1
125 DATA 0,0,0,1,0,1
126 DATA 1,0,0,1,0,1
127 DATA 0,1,0,1,0,1

Here is the layout for the SBC and the Ternary Gates.

An alternative design without the SBC and just putting units together.

Here are a few pictures regarding some of the components.

This is the CODE for the 27 selections of Unary gates, H1,H2,H3 CRU outputs.

Here are the PCB’s for the Basic boards.


If you want to see more of this type of content, I would appreciate your support to help pay for more original designs and parts. I hope you enjoy this work, regards Arto.

p1000597

Ternary PCB1A Zipfile

All the PCB and Schematics for this project. EasyEDA files only.

A$15.00

Multiplexer Menagerie and the Ternary Photo-MOS

September 27, 2022

To be clear the multitude of Ternary 2 input gates is a gift to the creative mind, I have written a program that enumerates all 19683 and deemed all of them useful. An example of this is gate 2272 (TAB-index), which is “Tautology” or all “+1”, so any inputs at A and B results in +1 on the output. You might say what is the point of that? Only now it acts like a buffer or a line driver, so it serves a “function” in a ternary circuit or a re-encoder in a more complex circuit. After deciding what is needed to develop a Ternary computer, I first looked to the 27 Unary gates and the all gates that are commonly used in binary circuits, like AND, OR, NAND, NOR etc…which there are a total of 16 and which 6 are deemed the most useful.

Here is the complete set of Binary Relay Logic

Exploring the Trinary logic opens a whole new way of seeing and thinking about computer architecture. For example a multiplexer is a most versatile device when designing circuits so I chose to explore this device to see what can be learnt from applying ternary logic to its internals. In a previous post (https://artoheino.com/2021/05/04/the-2-to-9-decoder/..) I showed my crafted and workable TD2-9 (2 input to 9 output) decoder. this will be the starting point of some new discoveries.

First lets go back to the simplest version the TD1-3 decoder:

I chose this one mainly due to the fact it can be used to decode Ternary to Binary, so one input from a Trinary based system can produce 3 signals to control a Binary based chip. So a mixture of Binary and Trinary is not difficult to attain.

Here is an example of one of my Binary to Ternary Interfaces based on a Analog Devices chip.

I have used a spread sheet to design the small Unary modules and 2 input Ternary Gate modules to develop these designs, they were based on the Ternary Relay designs I have outlined in my previous work.

The spread sheet model has helped me in developing combinatoric circuits and ensure consistent logical flow, as this is a new technological playground and has some crude pointers and intellectual fences to overcome. As the diagram of the 2 circuits show, we can decode with positive or negative numbers without the binary load that is usually a constrictive affair and become overly complex.

After much mind bending Ternary Logic visual calculations and pattern recognition, here is the First Ternary Multiplexer, TM3-1 with a future TM9-2, TM27-3 and TM81-4 as simple extensions. Where as the Binary can only achieve 2-1, 4-2, 8-3 and 16-4, so imagine how versatile these gates can be.

With this TM3-1 you could create a Ternary to binary converter, by using two of these

A Binary to Ternary converter is also possible:

They can also be usable as a 2-2 Encoder in binary:

Also by cascading the TM3-1 you can create the TM9-2.

Choice of Unary Operators

Using the binary combination of AND plus OR gates, I first applied the binary equivalents of the Ternary gates to create the Multiplexer but found the Ternary logic would not cooperate as easily as binary. This is when I realised that the ternary system would have a simpler gate choice to achieve the same result. Instead of TAND I used SAND, which has a simpler matrix, while the DNOR is similar to the TNOR gate. This gave me the start, which later I found that VAND and LAND gates also work.

Ternary 2 input Gates

Ternary Converter

During these discoveries, I realised a ternary converter would be useful by itself. The numbering system describes the 3 gates and the 2 input equivalent.

Example:

TLC1-3-14.14.23-10148
TLC = Ternary Logic Converter
1-3 = 1 input 3 output
13.15.23 = Unary gates used 13, 15 and 23
10148 = The 2 input gate number equivalent 1 to 19686

Hardware Versions

After many attempts to make these circuits simple and easy to follow, I decided to concentrate on the relay versions but started using Photo-MOS Relays instead. This I found to be advantageous as the noise was eliminated and the current consumption decreased with the bonus of high speed. I would like to see a Photo-mos version of Programmable Logic, this would create a whole new industry, as the Photo-mos relays are already a mature technology today.

There are many manufacturers of Photo relays, lets look at the IXYS lettering, this will simplify your creative pallet. NO = Normally Open, NC = Normally Closed.

IXYS

LAA 2 in NO + NO 2 out 8 pin Dip

LBA 2 in NO + NC 2 out 8 Pin Dip

LBB 2 in NC + NC 2 out 8 Pin Dip

LCA 1 in NO 1 out 6 Pin Dip

LCB 1 in NC 1 out 6 Pin Dip

LCC 1 in NC + NO 2 out 8 Pin Dip

I opted to use the DIP 4 as well, as this would give me a more flexible layout and get different brand parts sourced and tested.

These designs cover the scope of mechanical relays, where you can configure SPST, SPDT, DTSP, DTDP different combinations, you can also have the current flow in either direction or as in neutral where there is no action to trigger the relayed combination.

The Spreadsheet Logic Code

This code is Located at E2

=IF(A1*10+A3=11,B1) + IF(A1*10+A3=10,C1) + IF(A1*10+A3=9,D1) +IF(A1*10+A3=1,B1) + IF(A1*10+A3=0,C1) + IF(A1*10+A3=-1,D1) + IF(A1*10+A3=-9,B1) + IF(A1*10+A3=-10,C1)+ IF(A1*10+A3=-11,D1)

Lets break this down:

The first part of the code
If(A1*10+A3=11,B1)

in long hand:
If A1 x 10 + A3 =11 then E2 Display Value = B1

Where you would normally write

If A1 = 1 and A3 = 1 then E2 Display Value = B1
By multiplying A1 by 10 then I can add the two the values without an a “AND” logical statement while keep track if it is true or not.

Example of A3 = 1
Say if A1 = 1 then A1 x 10 + A3 = 11
A1 = 0 = 1
A1 = -1 = -9

Also if A3 = 0
Say if A1 = 1 then A1 x 10 + A3 = 10
A1 = 0 = 0
A1 = -1 = -10

And finally if A3 = -1
Say if A1 = 1 then A1 x 10 + A3 = 9
A1 = 0 = -1
A1 = -1 = -11

So you can see that the “+” in the code means “OR” , so now you have a truth table with 9 unique values. -11 -10 -9 -1 0 1 9 10 11 .The pointers are the input at A1 and A3 which define the value at E3 , altogether these are the general Logic Inputs of A B result in C.

The code for the Unary input was much simpler.

= IF(A2=1,B1) + IF(A2=0,B2) + IF(A2=-1,B3)

As you can see it is vital that your two input gates are in the correct order where as the binary version does not have that problem. Your A and B inputs and the coding of your ternary signals have a specific order which is determined by the original Truth table orientation. The convention I call “Natural” (T1) is “+ 0 -” and the Truth table is “A” rows top to bottom and “B” columns is left to right. The other options, which I have found among other ternary researchers are listed here:

By this table you can see how this effects the look of the Truth Table. So as in human relations we also have different languages in communicating, translating will not be difficult as these ideas are universal. The Non-Balanced (0 1 2) might not be as easy, as these now become arbitrary according to the designer, they might consider the “switched P” (0 + -) used as “0 1 2”, where as the “Natural” being “+ 0 -” and the equivalent would be “1 0 2”, a very confusing translation would make it difficult. This ordering is related to the voltage levels from 0 volts to 1 volt to 2 volts, this would be articulated in hardware making it incomparable with the Natural order and only interfaced through a translator. The Natural system also easily accommodates the AC wave and can be used as a clock without much difficulty.

A Unary Gate Chip

The idea was to make a 12 pin bread board ready plug component that could be used to create gate combinations and test the results. Here is the UGC-V2 and a plug in header to change the Unary gate number as required. The plug-in header sits on top of the the J4 to J9 pins, it allows you to use all 27 gates. The unit is 20mm x 43mm and the plug is 20mm x 20mm.

Unary Gate Chip

I hope this spurs some interesting Ternary work and we might see a bright future in using “LIGHT” as the interface between the old Binary Paradigm to the new Trinary way of doing things. Regards Arto.

A Test Case for the Trinary Gate

June 5, 2021

Rather than try to instigate the trinary action directly from the positive, neutral and negative charges, I have simplified it by setting the switches using only the positive rail and neutral before I have set the Unary Gates, using a ADG5236 Analog switch chip. This is only a testing measure to get all the gates ready for integration into combinatory sets like Tand and Tnor. You can say combinatory only in Ternary because each two input gate is made up of three Unary gates from a pool of 27, while each Unary gates is made up of three switched sets, sometimes as two pairs of DPDT while one is redundant, due to the lack of physical trinary switches available on the market.

I have tried not to compromise on either side of the switched in/out design, still we need to move these ideas forward so we can find interesting and valuable Ternary circuits that can accomplish much and more of what its little Binary brother has done in the last 80 years. The use of CMOS, PMOS, NMOS have been used successfully by many inventors to create Trinary circuits but have never been popularised due to the logical tangle of the unknown element “0”. This by philosophical terms is the “unknown”, “undefined” or “undecided” element, as binary has either Yes or No to which there is an easy determinate path to follow, no questions about a vague unknown.

This dilemma of the neutral place where indecision is its home, is merely an illusion that has been created by a physiological inability of our mind to see it any other way. I offer a simpler approach where S. C. Kleene, Post, Lukasiewicz and others has written much on the mathematics and semantics of this, where as I see it as a natural condition of our physical universe. The Earth is the simple model I follow, where the positive charges are above us and the negative charges are below us, while we stand on the neutral ground. This simple model also works for water and any other boundary situation where “0” is now the path of all connections made by its very nature, a skin if you like. (as above a mirror as it is below). Indecision is not unknown, it can be weighed just as gravity can be defined by units being weighed, a heavy object as opposed to a light one.

Much has been written about mathematics of ternary and it has its advantages over binary for sure, here is some simple arithmetic. Again I follow my simple model:

There is a simple and enduring beauty using trinary logistics, you never end up in a lock up situation, due to the neutral line where it can always carry its logic to a complete solution. The binary has the problem of only having a “true” and “false” narrative, where that is not how nature works at all.

The early Atomic physicists had to resort to phantoms of matter such as “Electrons”, “Neutrons” and “Protons”, these are mere conventions of usage not a reality of our universe. They used these mnemonic devices to solve abstractions they did not fully comprehend. Charge is all we really know, sadly the Ether was incorrectly dismissed in the 20th Century as the carrier of all the physical universe, not so, as we should simply state that charge is one of the different conditions of the Ether. This also makes the Ether as a neutral state, thus making it the default condition of everything that is not moving, or charged in any way, while Gravity is the Pressure of the Ether on all Mass.

Once Trinary thought is used in all circumstances, War, Famine, Invention and Mans ailing conditions will improve beyond mere Utopian dreams. False narratives and political agendas will be nothing but illusions we will all see through and will serve no purpose in our pursuit of our quality of life and living. The Us and Them syndrome are but Marxist drivel used to divide our sensibilities against the true knowledge of our existence.

Trinary thinking no longer separates us into “Right” and “Wrong”, “True” and False”, “Yes” and “No” but introduces gradations of wisdom and experience. I ask is it wrong that a bird can walk while it is only known to fly in the minds of many. Is the colour of the sky Blue when we see it as Red, Orange and Yellow at other times. Binary thinking divides our perceptions along a boundary, this boundary is the “Undecided” or Neutral line which we will now understand in Trinary thought, as the connector of everything. In electrical engineering it has always been called “Earth”, “Common” or “Neutral”.

Art precedes science just as culture precedes politics, this is why “reductio ad absurdum” of modern philosophy is a regressive step with the binary decision trees built from notions of “Left” and “Right” factions are nonsense and are a danger to our own survival. The Quantum arguments currently exploited by “Modern Science” are but Binary semantics made into a religion, called “Scientism”. The rulers of our lives only require serfs not thinking individuals, who have, graduations of thought and experience where true diversity only exists when we are allowed to think freely.

Addition of Trinary

+ add + = +-

which is

1 + 1 = 2

+- add +- = ++

which is

2 + 2 = 4

so if “-” = -1

then

– add – = -+

which is

-1 + -1 = -2

Try

-1 + 1 = 0 or 1 – 1 = 0

which is

– add + = 0

So a balanced ternary system is similar to the way we use electrical charge as well.

Here are the diagrams from my work, it will be included in my next volume “Talking To The Birds, Volume II”, coming soon, regards Arto.

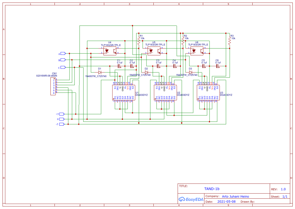
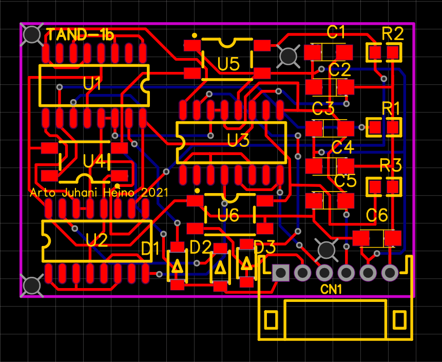
TAND Gate

May 9, 2021

The last two post were my personal dialog with Trinary procedures so I can start to create complex decision trees that can act in a intelligent and logical way. These are the beginnings into a natural engineered form of intelligence, I dare not say AI as these ideas are not artificial, they are natural only non living.

I went back to some of my work with the DG series of chips so I could make an interface board for the Led Matrix. I could design it with relays but decided that it would be great to see other options for Trinary design. Once mastered, an ALU would be the first step, maybe with many extra functions that binary ALU’s struggle to implement. I hope to add a Trinary version of Quantum Arithmetic built from these gates. (Not Quantum Mechanics)

The first hurdle to climb is to test the DG403.

The next is to define the Trinary gates required.

Then create a schematic and a PCB board

Here is the DG403 version of an TAND gate

****Warning**** everything here has not been tested, so I apologise for any errors.

I hope you enjoy my adventure, it has been a long, quite, happy and while being a lonely journey, it is never boring, excitement for the future is beyond any reward, regards Arto.

27 Unary Functions for Trinary Gates

May 6, 2021

After the last post I realised that I have not shown the 27 basic gates, here they are. As I said there are no off the shelf parts, this is not quite true, you can use analogue switches in a multiplexer to achieve the same results, more on that in my next volume. Regards Arto.

The Induction Computer Part 4

October 17, 2017

The Induction Computer Part 4

by Arto Juhani Heino (c) 2017

I am back from the wilderness, the experiences of Spring has overwhelmed my Audio and Visual organs, natures beauty is beyond any simple description. The last post I never mentioned the Trinary system that took my designs closer to a complete new type of thinking to develop a Trinary ALU, much more interesting than the Binary approach. Here is the 555 timer I promised from the last post, it is closer to a build-able relay design than my first prototype.

I didn’t show any parameters for the Basic Logic Cell. Here is my sizes and reasoning:

The Basic Logic Cell – Logical Unit

Working from the true measure the Royal Cubit approx 523.24mm, rounding to 525mm. The Palm is four fingers and seven palms make the Royal Cubit.

75mm x 75mm Sqr (aprox 3″ x 3 “)= 1 square Palm.
18.75mm Thick(rounding to 19mm, aprox 3/4” ) = 1 finger thick.

This was why I chose the Ancient Royal Cubit, when you measure the longitudinal velocity of light in royal cubits equals exactly 900000000. Thus it is the exact measure of the Royal Cubit.

Velocity of Light = C
= 299792458 mtrs sec
Longitudinal Velocity of Light = Pi/2 x C
= 1.5708 x 299792458
= 470912891.8272 = CL
Therefore
= CL/900000000
=470912891.8272/900000000
= 0.5232365 Mtrs
= 1 Royal Cubit

This means all your measures you use on materials is concordant to a universal standard, so by coordinating Electrical, Sonic and Hydraulic wave forms in your Logical Unit, all the impedance issues would be known, thus engineer-able.

The Universal Binary Engine

To complete my journey back to relays here is one draft of the Universal Binary Engine, it was designed to be used with a rotary commutator in mind, I was considering the technology of 1900 and the implementation of the Tesla tower as a the hub of computing the Longitudinal Ground Wave communication traffic he would have had to encounter if his tower was finished. Here are my preliminary data covering the commutator and/or relay computer. I have dubbed it “The Universal Binary Engine“, it has motoring logic built in, so a rotating system is viable, a whole new way of conveying intelligence through simple matrix connections with commutators , setting up codes for binary transmission in as many bits as needed. This would be similar to the type of computer switching system Tesla could have worked out during his Wardenclyff period, to direct the control of a complex communication system, with subscribers numbering into the hundreds of millions, not bad for pre-transistor or valve era. Each bit would be just another commutator in rows of switching array commutators, this way you can accommodate large address locations on the globe using a whole wave node number(Earth circumference wave number derived from the frequency of operation) and the directions NSEW as your location matrix. I have a vision in my mind regarding the operational frequencies and mechanical rotating frequencies to make such a system operate as a World Wireless System (NOT Radio), here is a draft PDF of one of my ideas. Here.   As this was about laying the most simplest wiring and layout, where you could his own switching systems as per Patent 685953, as illustrated in my Volume I, page 343. I always draft my original designs by free hand sketches and hand written work books, while I  am design the Trinary version as well this way, I only draw my work on computer long after I have cleared up any mistakes, either physically tested or carefully worked out on spread sheets.

Trinary

Here is list of the first 6 Trinary single input logic gate operations, there are more that I will list shortly.

The Switch is of great importance here, the three distinct actions are of a greater Logic to apply than just on and off. The beginning of a decision tree within the three way action, yes, maybe, no. Where most will see the “0” as a null action it is a vital internal pivot to allow a current flow in be diverted for other operations, as you will see in these basic two input relay gates.

The design scheme was very involved, looking at history and to develop a version that was simple and functional, as my earlier designs show we can still lose the battery and use magnets. The next few gates tested my underlying geometry as a square 5 internal layout.

I have completed the Or, Nor, Xor and Xnor  gates and the many other possible logic gates have been noted and configured for future design steps.

The ideas for using the new found parameters available haven’t been explored in the main stream forums as yet, it is not so much the answers they can provide but what are the questions we need to ask and what solutions these gates can provide, we are looking for problems that need solving, this is what will propel these ideas forward.  Here is the third page of the steps to arrive at a simple Trinary system with only batteries, switches and leds.

This table below shows some my more interesting breakdown of Logical Gates and new concepts of interaction with the extra three Logical operators to complete  another Axiom to investigate.

(18×18)/2 = 162

162 approximates PHI

Thus in an abstracted manner, I am applying natural arithmetic, with a golden Ratio as its final Sum.

I am still working on these and will add another post soon, Regards Arto.