TI99/4A – Hardware and Software Creativity Page 2
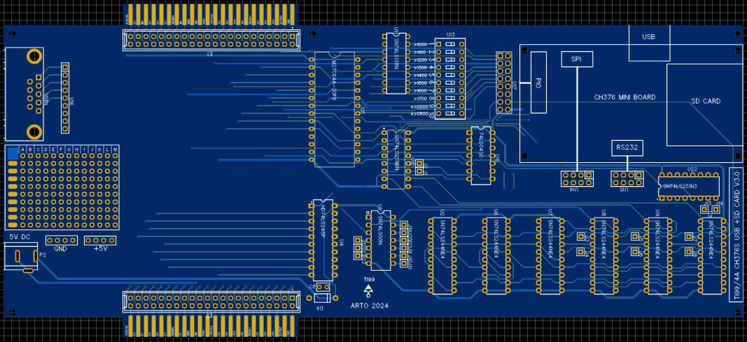
I will list all the boards that I have either designed, built or recreated. Each has a version number, many have been through many iterations and features have been added or removed, notes will be made whether they are functioning or in progress, I will add the BOMS, Schematics and other notes as time permits. Regards Arto


























































































